2万元/人!胖东来宣布设立企业参访开放日:每批不超15人,每人每年一次机会
创始人
2025-10-21 11:19:40
0

10月20日,胖东来商贸集团微信公号发布消息称,为了让外界更好地了解和学习胖东来,集团设立“胖东来开放日”,给大家提供进入企业内部参观的渠道。

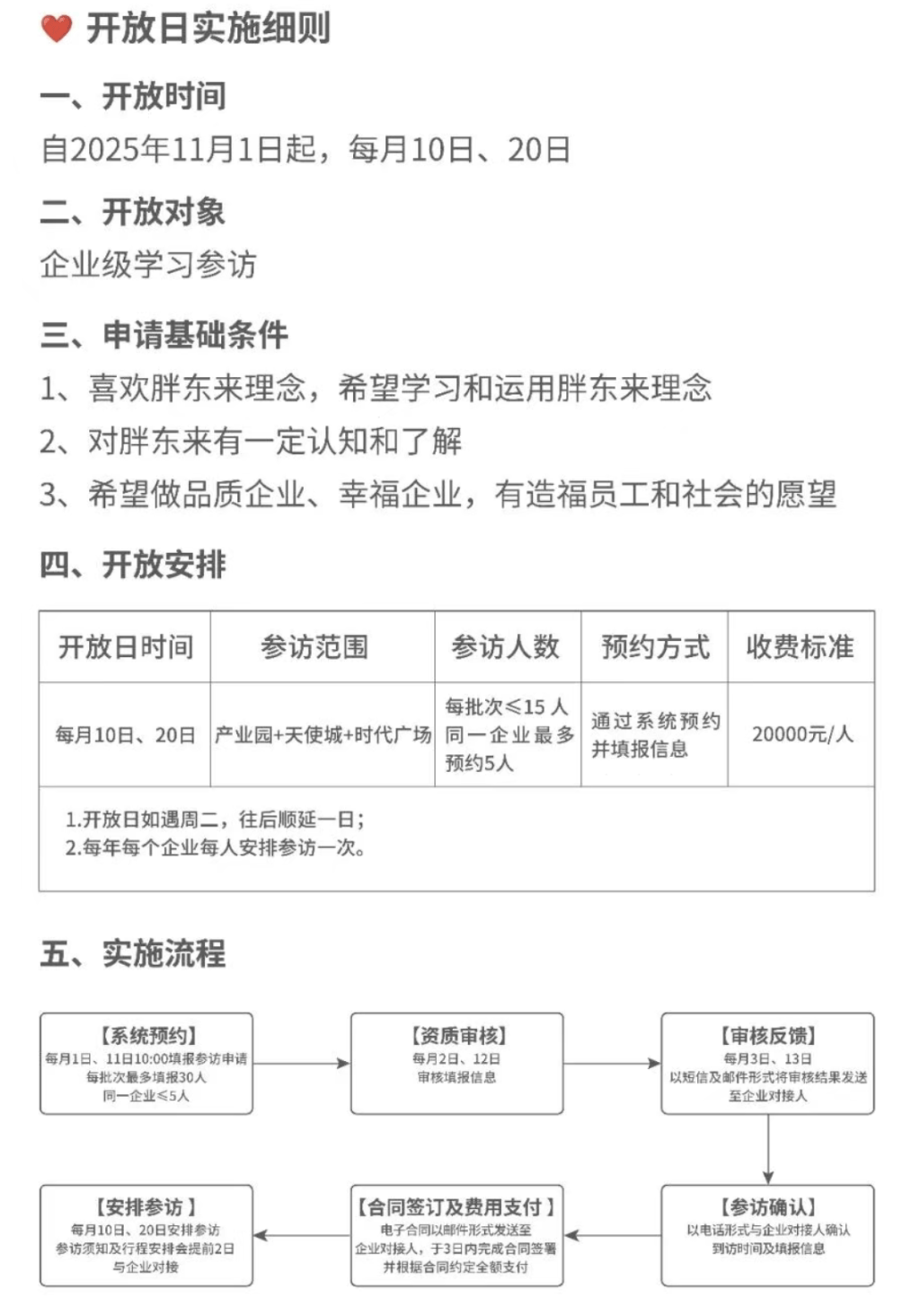
胖东来商贸集团称,胖东来的价值是传播先进的文化理念、生活理念和科学的管理方法,通过企业的样板,让更多人懂得如何健康科学地做企业,如何轻松幸福的生活。实施细则显示,开放时间自2025年11月1日起,每月10日、20日,开放对象为企业级学习参观。参访范围为“产业园+天使城+时代广场”,申请基础条件中包括希望做品质企业、幸福企业,有造福员工和社会的愿望。参与人数每批次小于等于15人,同一企业最多预约五人,收费标准为一人2万元。每年每个企业每人安排参访一次。预约方式为通过系统预约并填报信息,胖东来方面将对报名企业进行资质审核。

按照胖东来的实施细则,意味着每月最多30人能到访胖东来进行“企业级参观”,但细则中并未透露更多详情,例如是否有机会与高管交流、时长多久等。

有网友指出,“胖东来这招饥饿营销真绝,限量供应提升稀缺感,客人反而更想抢着买单。”

许昌市胖东来商贸集团有限公司是一家综合型零售企业,创建于1995年3月,发展至今许昌、新乡两地共有13家门店,其中5家综合型百货商场、7家中型社区超市、1家服饰鞋业类专业门店,1家中央厨房,2家物流中心,并建立了自有品牌开发体系与线上销售平台。经营业态涵盖超市、百货、电器、服饰、餐饮、医药、珠宝、茶叶、电影、电玩、图书、眼镜。截至2025年1月员工人数约8300人,共安排就业人数约18000人。2024年销售总金额近170亿元,纳税金额6亿多元,利润8亿多元,员工平均月收入9000元。

截至10月19日,胖东来集团10月累计销售达15.16亿元,今年以来累计销售188.66亿元。

10月14日,胖东来创始人于东来在个人账号分享在2025中国超市调改大会上的演讲内容。于东来提及,做企业要有社会责任,不是只满足自己家族的私利,不是为了体现自己的身价,而是要落实到员工的幸福上。企业不要去做盲目的扩张,并透露,胖东来目前没有贷款,账上有41亿元资金。

近年来,胖东来超市因对员工的关怀以及对顾客的贴心服务而出圈,被誉为“超市界的天花板”。不少业内人士指出,胖东来的模式对零售行业后续发展起到了很好的借鉴作用。为了适应零售市场的变化,去年以来,包括永辉超市(601933.SH)、中百集团(000759.SZ)以及步步高(002251.SZ)等多家上市公司主动向同行胖东来学习,积极转型、调改。资本市场也因看好“胖东来模式”,推动上述“胖东来概念股”多次涨停。

何为企业家?企业家要具备什么样的素养、品格和专业水准?在2024年的一场直播中,于东来指出,做一个快乐的企业家,要乐在其中,潇洒、浪漫、富有热情,还要懂得成就他人,这样带出来的企业团队不是员工,都是将军、都是领袖、都是天使。于东来还指出,胖东来希望培养员工有美丽的心灵,有轻松的生活状态,懂得不是为了生存而努力,而是为了享受美好的生命,同时企业也应该给到员工合理的回报,才能更健康地运行。

相关内容

热门资讯

世界骨质疏松日|“健康体重”才... 世界骨质疏松日 10月20日是“世界骨质疏松日”,今年的主题是“健康体重,强骨健身”。长沙市中心医院...
大米粥是“升糖高手”不能喝?注... 说到大米粥,在健康饮食的争论里,它的处境很微妙:它既是很多人早餐、生病、没胃口时的首选,又因为“升糖...
上了年纪的人,无论男女,都可以... 人到中老年,身体对营养的需求更偏向“精准补给”——不用复杂的滋补方,日常吃对小零食,就能悄悄给健康“...
男性喝酒后,如果经常出现5种异... 男性喝酒后,若出现某些异常表现,往往预示着身体已经发出了警报。这些警报不仅仅是小问题,它们可能是更严...
【医患好故事】一条来自患者的微... “叮”的一声,一条1100元的转账信息出现在微信聊天框。河南省人民医院脊柱脊髓外科主任医师廖文胜愣住...
原创 意... 上周我表哥从北方回来,一进门就开始咳嗽不停,吓得我赶紧拿出口罩递给他。他看到我的反应,笑着摆摆手说:...
不吃早饭的3大危害,比你想象的... “早上吃得好,中午吃得饱,晚上吃得少”我国传统“饮食格言”中的这句话通俗地阐释了一日三餐的饮食原则。...
哪些人不适合喝浓茶?北京劲松中... 浓茶指茶叶投放量过大、冲泡时间过久,茶汤过苦涩的茶。它含有高浓度的咖啡因和茶多酚,虽能提神,但对特定...
晚餐决定了你的体重跟健康!晚餐... 晚餐决定了你的体重跟健康! 晚餐喜欢喝酒应酬、大鱼大肉的人,容易导致热量摄入超标,不但身材容易发胖,...
17岁儿子打肿妈妈的头!中度抑... “他小的时候,他爸打我;现在他长大了,也开始打我……” 冯梅主任的诊室里,小齐妈妈说出这句话时,在场...
减肥减成“骨脆脆”?忠县医生紧... 世界骨质疏松日 骨质疏松症是一种 “静悄悄的流行病”,以骨量减少、骨微结构破坏为特征,导致骨强度下降...
这4个方法也能帮你降血糖,不是... 今天给大家推荐4个降血糖的方法,不是饮食、不是药物,也不用花钱,人人都能学会。 01 每周有规律的体...
抗癌20年成功“熬”走“癌王”... 今天的故事主角是一名与癌症搏斗了20年的奶奶,20年来她谨遵医嘱,定期复查,目前各项身体指标均良好。...
武汉普瑞眼科医院可视化近视手术... 江城秋味正浓,而武汉普瑞眼科医院三楼屈光手术中心却暖意融融、人气满满。10月18日上午,一场主题为“...
医生发现:降压药不是早上随便吃... 降压药是高血压患者的常规治疗药物,几乎每个高血压患者在诊断后都会被建议开始服用。降压药的作用是通过改...
“最快女护士”张水华复出刷新个... 据红星新闻报道,10月19日, “最快护士”张水华“复出”,并刷新个人马拉松最好成绩。10月20日,...
科学预防,共护健康——关于预防... 防范传染病 尊敬的家长朋友: 您好!气温渐凉、昼夜温差增大,且校园人员密集,流感、诺如病毒感染性腹...
股骨头坏死保守治疗方法详解与患... 在股骨头坏死保守治疗中,患者需了解多种方法以促进康复。生活方式调整方面,患者应保持均衡饮食,多摄入富...
热玛吉、Fotona4D、超声... 说到抗衰老,现在市面上各种高端项目真是让人眼花缭乱。热玛吉、Fotona4D、超声炮这几个名字,相信...
“全能美容仪”极萌大排灯陷“视... 近期,西安的一位消费者投诉,使用“极萌大排灯”美容仪一段时间后,出现视力下降的情况,经诊断为角膜结膜...