晚期子宫内膜癌(EC)是一项治疗难题,可选治疗方案有限。靶向叶酸受体α(FRα)抗体药物偶联物(ADCs)正被探索用于EC的治疗。但目前对FRα阳性EC的分子特征研究仍不充分。本研究旨在评估FRα在晚期EC中的表达情况,并分析其与临床病理特征、分子变异及预后价值的相关性。本研究纳入北京协和医院111例晚期EC患者队列进行分析,采用免疫组化(IHC)法定量检测FRα表达,通过下一代测序(NGS)明确基因组突变情况;同时纳入癌症基因组图谱(TCGA)数据库队列作为外部验证队列。
北京协和医院队列中,111例患者中有21例(18.9%)被判定为FRα高表达。FRα高表达型EC与恶性组织学类型、p53异常(p53abn)分子亚型显著相关。在蛋白水平(北京协和医院队列)和RNA水平(TCGA队列)上,FRα与糖类抗原125(CA125)均呈显著正相关。分子层面,FRα高表达型EC更易伴随TP53突变,而FRα低表达型EC则以PTEN突变为特征。生存分析显示,FRα高表达与患者不良预后密切相关,在Ⅲ期EC患者中该趋势尤为明显。此外,在规模有限的错配修复缺陷型(MMR-d)EC队列中,FRα可有效对患者进行预后分层。
晚期EC中FRα阳性表达对应独特的分子特征,尤其与p53abn亚型相关。FRα在晚期EC中,尤其是MMR-d型EC中的预后价值值得临床关注。
研究背景
子宫内膜癌(EC)是全球最常见的女性恶性肿瘤之一,其发病率和死亡率均呈逐步上升趋势。2024年美国报告约67880例EC新发病例,13250例EC相关死亡病例。其中,超半数EC患者初诊时肿瘤局限于子宫体,5年生存率超95%;而发生远处转移的晚期患者总体预后极差,5年生存率低至17%。对于这类患者,紫杉醇联合卡铂的化疗方案联合免疫治疗为目前的标准治疗,但该治疗的疗效仍有限,客观缓解率低至7%~14%,中位生存期不超过1年。因此,开发新的治疗策略对于改善晚期EC患者的生存结局至关重要。
近年来,叶酸受体α(FRα)的临床应用潜力成为研究热点。FRα又称叶酸受体1(FOLR1),是一种肿瘤相关标志物,在卵巢癌(OC)、EC、乳腺癌等多种实体肿瘤中呈组成性表达,而在正常组织中几乎不表达。FRα可通过抑制细胞凋亡、激活细胞增殖、抑制抑癌因子表达及增强细胞侵袭能力促进肿瘤恶性进展。基于此,甲氨蝶呤、培美曲塞等叶酸代谢通路抑制药物已用于多种恶性肿瘤的治疗数十年。目前已有多款新型叶酸靶向药物研发进入临床阶段,其中FRα靶向抗体药物偶联物(ADCs)如索米妥昔单抗(MIRV)、Farletuzumab exteribulin(MORAb-202)正开展实体肿瘤治疗的临床试验。MIRV因在卵巢癌治疗中显示出良好疗效,已于2024年3月22日获得美国食品药品监督管理局(FDA)批准上市。针对EC,MIRV联合帕博利珠单抗治疗FRα阳性复发性浆液性EC的Ⅱ期临床试验(NCT03835819)已取得令人鼓舞的结果;此外,Cristea等开展的Ⅰ期临床试验显示,4例入组的EC患者中,有2例接受化疗联合MIRV治疗后达到部分缓解(PR),其中1例患者的部分缓解状态持续12个月以上。由此可见,以FRα为靶点的治疗方案为EC的治疗带来了广阔前景。
为了未来更好地设计临床试验、制定FRα靶向治疗的临床应用策略,明确EC中FRα的表达率及其与临床、分子特征的相关性至关重要。本研究旨在检测FRα在晚期EC中的表达水平,探索其与晚期EC临床病理特征、分子特征的关联,并基于FRα表达状态评估其在晚期EC中的预后意义。本研究的研究结果将为晚期EC FRα靶向治疗的研发提供依据,为个体化、精准化治疗提供指导,最终改善患者的生存结局。
研究结果
晚期EC的总体特征及FRα表达情况:
北京协和医院队列纳入111例晚期EC患者(FIGO Ⅲ期和Ⅳ期),以中度/强阳性染色肿瘤细胞占比≥25%为FRα高表达判定标准,其中21例(18.9%)为FRα高表达,其余90例(81.1%)为FRα低表达。21例FRα高表达患者中,中度/强阳性染色肿瘤细胞占比≥75%者5例、50%~74%者4例、25%~49%者12例。FRα高表达组与低表达组在组织学亚型、组织学分级及分子分型上存在显著差异(表1),而在患者年龄、肌层浸润深度、脉管间隙浸润(LVSI)、淋巴结转移、附件受累情况、FIGO分期及辅助治疗接受情况上无显著差异(表1)。

表1
TCGA晚期EC队列中,对84例具备FIGO分期、分子亚型及RNA测序数据的病例进行分析,以FOLR1的FPKM值中位数为界,将该队列分为FOLR1高表达亚组和低表达亚组。结果显示,仅分子分型在FOLR1高表达组与低表达组间存在显著差异,而患者年龄、FIGO分期在两组间无显著差异(表1)。
生物标志物间的相关性分析:
本研究探索了FRα表达与多种已确立肿瘤标志物的关联,采用皮尔逊相关系数分析FRα H评分与癌胚抗原(CEA)、Ki67、糖类抗原19-9(CA199)及糖类抗原125(CA125,又称MUC16)的两两相关性(图1A)。结果显示,FRα H评分与CA125水平呈弱但显著的正相关(R=0.25,P=0.0073,图1B),与Ki67、CEA、CA199则无明显相关性。在TCGA队列中,RNA水平的CA125与FRα同样呈正相关(R=0.29,P=0.0088,图1C),验证了该关联。为探索CA125对FRα表达的预测价值,本研究采用约登指数确定CA125的临界值,得出最优阈值为58.95(特异度:0.667;灵敏度:0.611;曲线下面积AUC:0.625)。CA125水平>58.95 U/ml的患者中FRα阳性率(14/49,28.6%)显著高于CA125≤58.95 U/ml的患者(7/62,11.3%,P=0.039)。上述结果提示,CA125或可作为FRα表达状态的预测指标。

图1
不同FRα表达状态EC的组织学特征:
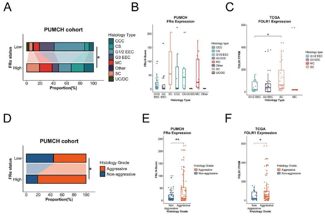
本研究进一步分析FRα表达与EC组织学亚型的关联。北京协和医院队列中,FRα高表达组与低表达组的组织学亚型分布存在显著差异(P=0.038,图2A)。21例FRα高表达EC中,浆液性癌(SC,4/21,19.0%)、1/2级子宫内膜样癌(EEC,4/21,19.0%)、混合癌(MC,4/21,19.0%)、癌肉瘤(CS,4/21,19.0%)占比最高,其次为透明细胞癌(CCC,3/21,14.3%)、3级EEC(2/21,9.5%)(表1);值得注意的是,未分化/去分化癌(UC/DC)均未出现FRα高表达。FRα H评分在各组织学亚型间无显著差异(图2B)。


图2
TCGA队列中,FOLR1高表达组中最常见的组织学亚型为SC(18/42,42.9%),其次为3级EEC(15/42,35.7%)、1/2级EEC(8/42,19.0%)、MC(1/42,2.4%)(表1),但各组织学亚型在FOLR1高低表达组中的分布无显著差异;FOLR1的FPKM值在SC中显著高于EEC(图2C)。
根据2023年FIGO分类标准,EC组织学类型分为非侵袭性型和侵袭性型。北京协和医院队列中,侵袭性EC的FRα高表达率显著高于非侵袭性EC(P=0.048,图2D),且侵袭性EC的FRα H评分显著高于非侵袭性EC(图2E)。TCGA队列中观察到相似趋势,即侵袭性EC的FOLR1高表达率高于非侵袭性EC,但差异无统计学意义;而侵袭性EC的FOLR1 FPKM值显著高于非侵袭性EC(图2F)。
FRα表达状态与分子分型的相关性:
根据TCGA开展的EC里程碑研究,EC可分为四种基因组亚型:POLE突变型(POLEmut)、错配修复缺陷型(MMR-d)、非特异性分子表型(NSMP)及p53异常型(p53abn)。北京协和医院队列中,四种分子亚型里p53abn亚型的FRα高表达率最高(13/21,61.9%),其次为NSMP亚型(5/21,23.8%)(表1,图3A);反之,MMR-d亚型在FRα低表达组中占比最高(34/90,37.8%)。FRα H评分在四种分子亚型间存在显著差异,其中p53abn亚型的FRα H评分显著高于其他三种亚型(图3B)。


图3
TCGA队列中观察到相似结果,FOLR1表达水平与分子分型显著相关(图3C)。42例FOLR1高表达EC中,超半数(27/42,64.3%)为拷贝数变异高型(CNV-high)/p53abn亚型,其次为拷贝数变异低型(CNV-low)/NSMP亚型(表1);且CNV-high/p53abn亚型的FOLR1 FPKM值显著高于其他三种分子亚型(图3D)。
FRα表达状态与其他分子特征的关联:
本研究探索了晚期EC中不同FRα/FOLR1表达状态下基因组突变的差异。北京协和医院队列中,TP53突变在FRα高表达EC中最常见(13/21,61.9%),其突变率显著高于FRα低表达EC(27/90,30.0%)(图3E);TCGA队列中观察到相同趋势,但差异无统计学意义。值得注意的是,在两个队列中,TP53突变型EC的FRα H评分/FOLR1 FPKM值均显著高于TP53野生型EC。
与之相反,FRα表达水平与PTEN突变呈显著负相关。北京协和医院队列中,21例FRα高表达EC中7例(33.3%)存在PTEN突变,而90例FRα低表达EC中60例(66.7%)存在PTEN突变(图3G);且PTEN突变型EC的FRα H评分显著低于PTEN野生型EC(图3H)。TCGA队列中,PTEN突变与FOLR1表达水平也呈相似的负相关趋势,但差异无统计学意义。本研究检测的其他靶基因突与FRα/FOLR1表达水平均无明显关联。
FRα表达状态对预后的影响:
本研究通过探索性分析,评估了EC不同FRα表达水平与预后结局的关联。北京协和医院队列中,FRα高表达组的总生存期(OS)和无进展生存期(PFS)较低表达组更短,但差异无统计学意义(图4A、4D);FRα H评分与OS(图4B)、PFS(图4E)均呈明显的负相关。TCGA队列中观察到相似趋势,FOLR1高表达组的OS和PFS略短于低表达组,差异无统计学意义;且FOLR1 FPKM值与OS、PFS也呈明显的负相关。上述结果提示,FRα表达与临床预后呈负相关。


图4
对FIGO Ⅲ期EC病例进行分层分析发现,北京协和医院队列中FRα高表达与更差的OS显著相关,且PFS也略短(图4C、4F);TCGA队列中观察到相似趋势,但差异无统计学意义。而在FIGO Ⅳ期EC队列中,不同FRα表达状态的OS和PFS均无显著差异。
最后,本研究探索了在北京协和医院队列中,将FRα表达纳入分析是否能对不同分子亚型EC的预后进行更精准的分层。分子亚型分层分析显示,MMR-d亚型中,FRα高表达组的OS显著更差、PFS也更短(图5A、5C);而在其他分子亚型中,FRα高表达组与低表达组的OS、PFS均无显著差异。进一步对MMR-d亚型中的FIGO Ⅲ期EC进行分析发现,FRα高表达患者的PFS和OS均显著短于低表达患者(图5B、5D)。

图5
讨 论
本研究是目前首个且样本量最大的针对晚期EC中FRα表达的组织学、分子相关性及其预后价值的研究。通过分析111例晚期EC的北京协和医院队列,并结合公共数据库数据,本研究证实CA125与FRα表达在RNA和蛋白水平均呈正相关,提示临床实践中CA125可作为FRα表达的预测指标;同时发现FRα高表达与低表达EC在组织学分级、分子分型的分布上存在显著差异,FRα高表达EC更常见于侵袭性组织学类型及p53abn分子亚型,但并非局限于某一特定组织学亚型。分子特征方面,FRα高表达EC以TP53突变为主要特征,而PTEN突变在FRα低表达EC中更为常见。此外,本研究证实FRα高表达EC患者的OS和PFS更差,该趋势在FIGO Ⅲ期患者中尤为显著。最后,研究结果提示FRα表达可作为MMR-d型EC患者的预后分层指标。
本研究发现晚期EC患者的血清CA125水平与FRα表达呈正相关,该关联在卵巢癌(OC)等其他妇科恶性肿瘤中也已被证实。据研究者所知,本研究首次为EC中二者的相关性提供证据,且在RNA和蛋白水平均完成验证。尽管具体作用机制尚未明确,但既往基础研究显示,体外实验中过表达FOLR1或MUC16的细胞具有增殖优势,提示这两个基因可能共同调控细胞的增殖能力。临床中,CA125和FRα均已被证实是预测患者不良预后的有效标志物。基于二者的相关性,建议对术前血清CA125水平升高的EC患者,尤其是水平>58.95 U/ml者,进行FRα表达检测,此类患者或能从FRα靶向治疗中获益。
MIRASOL试验的结果推动美国FDA批准MIRV成为FRα阳性铂耐药OC患者的新标准治疗方案,该治疗的入组标准为75%肿瘤细胞呈FRα中度/强阳性表达。但目前EC中FRα阳性的最佳临界值尚未明确,部分正在开展的临床试验已将25%或50%肿瘤细胞呈中度/强阳性染色作为FR阳性的临界值。因此,本研究选取25%作为FR阳性临界值,与当前研究保持一致。此外,本研究采用全组织切片而非组织微阵列(TMAs)进行FRα染色,最大程度减少了抽样偏倚,或能提高FRα阳性的检出率。尽管取得上述研究结果,但目前尚无针对EC中FRα表达阈值的推荐指南,该阈值的确定仍是未来的研究重点。
本研究证实,FRα高表达与低表达EC属于基因型截然不同的亚群:FRα高表达EC主要为p53abn分子亚型,而FRα低表达EC则与PTEN突变密切相关。PTEN基因变异可导致PI3K/Akt/mTOR信号通路异常,因此本研究中多数FRα低表达EC也存在该通路其他基因的突变(如ARID1A、PIK3CA),但差异无统计学意义。尽管如此,PI3K/Akt/mTOR通路的变异在该亚群EC中占主导地位,其具体作用机制仍需进一步研究。此外,鉴于FRα阳性与p53abn型EC的强相关性,TP53突变或为该类肿瘤的致癌驱动因素,但目前尚无研究报道FRα与p53之间存在直接关联或明确的调控机制,相关研究亟待开展。p53abn型EC虽仅占所有EC病例的15%,但却导致了50%~70%的EC相关死亡;而该类患者普遍存在FRα表达,提示其或为FRα靶向治疗的理想适用人群,该治疗或能显著改善其肿瘤学结局。
既往研究已报道FRα高表达与EC患者的不良预后相关,本研究也得出相似结论:FRα表达升高与晚期EC患者的不良预后相关,且在FIGO Ⅲ期患者中尤为显著;但在FIGO Ⅳ期患者中,不同FRα表达状态的预后无显著差异,这可能与FIGO Ⅳ期EC均具有高度侵袭性且预后极差有关。此外,分子亚型分层分析显示,尽管病例数有限,但MMR-d型EC中FRα高表达与患者更短的OS和PFS显著相关,该发现具有重要的临床意义。已知MMR-d型EC患者能从免疫治疗中显著获益,而在本研究队列中,所有FRα高表达的MMR-d型EC患者均未接受免疫治疗,而5例FRα低表达的MMR-d型EC患者接受了免疫治疗,这或为FRα高表达的MMR-d型EC患者预后更差的部分原因。近期研究显示,FRα表达与程序性死亡配体1(PD-L1)表达、CD8阳性T细胞浸润均呈弱负相关,提示FRα高表达EC患者对免疫检查点抑制剂的应答效果或劣于FRα低表达患者。因此,单纯免疫治疗可能不足以改善FRα高表达的MMR-d型EC患者的预后,而将FRα靶向治疗与免疫治疗联合应用,或能为该类未被满足临床需求的患者带来预后改善,是未来的重要研究方向。
本研究的优势在于研究队列的同质性良好、随访数据详实,且拥有全面的分子和病理资料,同时采用全组织切片完成FRα表达的深度分析。但本研究仍存在局限性:其一,回顾性研究设计及样本量较小,研究结果仍需更大样本量的队列验证;其二,用于外部验证的TCGA队列与北京协和医院队列在分期系统、组织学类型上存在差异,或导致研究结果的不一致性,仍需进一步验证;其三,尽管本研究队列涵盖了所有已知的EC组织学和分子亚型,但各亚型的病例数相对有限,或影响研究结果的可靠性,未来需纳入更大样本量的纯组织学、纯分子亚型队列,更精准地研究FRα的表达特征;最后,本研究采用的靶向NGS基因panel可能遗漏了与未纳入基因的关联,未来可应用全外显子测序(WES)、全基因组测序(WGS)等先进的基因组学技术,深入探索FRα与其他基因的潜在关联。尽管存在上述局限性,本研究仍是首个系统分析FRα表达与晚期EC临床病理意义、分子特征及预后相关性的研究,为晚期EC的研究提供了新的视角。
综上,本项综合性研究明确了晚期EC中FRα表达状态与临床病理特征、分子特征及预后的相关性。血清CA125水平,尤其是术前>58.95 U/ml,可作为FRα高表达的预测指标;FRα高表达在p53abn分子亚型及侵袭性组织学亚型中最为显著,提示p53abn型EC应作为晚期EC相关临床试验的优先入组亚型,该类患者或能从试验中显著获益。此外,本研究证实FRα或可作为MMR-d型EC患者的潜在预后分层指标,为未来的相关研究提供了极具前景的方向。
“叶酸受体α(FRα)表达检测(FOLR1-2.1抗体或BN3.2抗体)”项目,基于免疫组化平台(IHC),样本要求4-5张厚度4微米防脱切片(烤片、挂胶),报告周期为5个自然日。
参考文献:
Xiao, Yinbo et al. “FRα expression in advanced endometrial carcinoma: Clinicopathological, molecular, and prognosis correlates.” Gynecologic oncology vol. 197 (2025): 146-154. doi:10.1016/j.ygyno.2025.05.001