报告依据《老年骨健康生活方式指导手册》整理,围绕饮食营养、科学运动、生活习惯与安全三大核心,为老年人提供系统化骨健康维护方案,助力延缓骨骼衰老、预防跌倒与骨质疏松,实现健康老龄化。
一、饮食营养:筑牢骨骼营养基石
老年人能量需求降低,但蛋白质、钙等营养素需求提升,需遵循均衡、适量、清淡易消化原则,参照《中国老年人膳食指南 2024》膳食宝塔安排饮食。
- 核心营养素摄入:每日摄入谷薯类 200-300 克、蔬果 500-850 克、动物性食物 120-200 克、奶及奶制品 300-500 克,烹调用油≤30 克、盐<5 克,饮水 1500-1700 毫升。
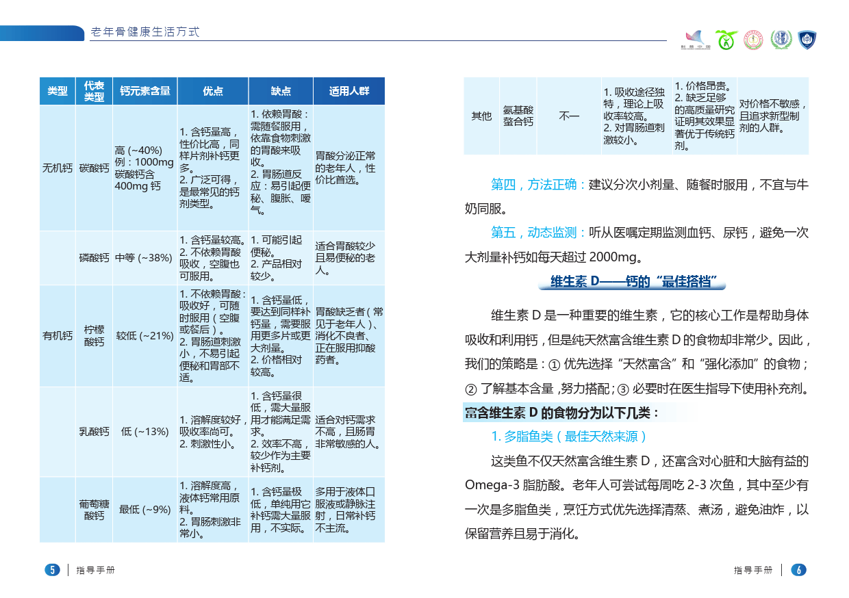
- 科学补钙:以牛奶、豆制品、深绿色蔬菜等食补为主,50 岁以上人群每日需钙 1000-1200 毫克,膳食不足可补充钙剂,胃酸少者优选柠檬酸钙,遵循分次小剂量、随餐服用原则。
- 关键搭档补充:维生素 D 助力钙吸收,可通过多脂鱼类、蛋黄、动物肝脏获取,每日适度晒太阳;蛋白质作为骨骼 “钢筋”,每日按每公斤体重 1.0-1.2 克摄入,牢记 “一杯奶、一个蛋、一掌肉、一拳豆” 的简易补充法。
二、科学运动:激活骨骼与肌肉活力
运动可增强骨密度、预防跌倒,老年人需结合有氧、抗阻力、平衡训练,遵循循序渐进、安全第一原则。
- 有氧运动:每周≥5 天、每次 30 分钟,可选快走、游泳、慢舞、固定自行车,改善心肺功能与骨骼强度。
- 抗阻力运动:每周≥2 次,用弹力带、小哑铃练习坐姿抬腿、墙壁俯卧撑等,强化肌肉保护骨骼,发力时呼气、不憋气。
- 平衡训练:每日练习单腿站立、脚跟对脚尖走等,预防跌倒,训练时需扶稳支撑物,穿防滑鞋。
- 强度把控:以中等强度为宜,运动时可正常交谈、微微气喘,运动前后各做 5-10 分钟热身与拉伸。
三、生活习惯与安全:守护骨健康核心细节
- 预防跌倒:跌倒是老年人伤害首因,需做好家庭适老化改造,卫生间装扶手、防滑垫,卧室设感应夜灯,全屋地面无障碍;改变姿势遵循 “平躺 30 秒→坐起 30 秒→站立 30 秒”,必要时使用助行器。
- 体重管理:BMI 维持在 20-26.9kg/m²,高龄老人放宽至 22.0-26.9kg/m²,减脂增肌避免过轻或过重。
- 护骨习惯:戒烟限酒、少喝浓茶咖啡、避免久坐;做家务挺直腰背,拣重物下蹲发力;选中等硬度床垫、适配高度枕头;玩手机保持视线与屏幕水平,每 15 分钟活动颈椎。
综上,老年人骨健康需以营养为基、运动为要、安全为本,长期坚持科学生活方式,可有效维护骨骼与关节功能,降低骨折风险,保障行动自由与晚年生活质量。









免责声明:我们尊重知识产权、数据隐私,只做内容的收集、整理及分享,报告内容来源于网络,报告版权归原撰写发布机构所有,通过公开合法渠道获得,如涉及侵权,请及时联系我们删除,如对报告内容存疑,请与撰写、发布机构联系