近日,广州国家实验室施一团队联合北京生命科技研究院、山东大学、香港大学、美国国家癌症研究所癌症研究中心等国内外多家科研单位在Nature Communications发表了题为“Intranasal administration of broad-spectrum macrocyclic peptide inhibitor protects against SARS-CoV-2 Omicron variants”的研究论文。研究首次发现一种大环肽抑制剂可通过结合保守区域,将SARS-CoV-2刺突蛋白三聚体锁定在“闭合”构象,且在小鼠模型上经鼻内给药后,该环肽分子对奥密克戎变异株具有预防和治疗双重作用,为新冠病毒防控提供了全新候选药物,也为广谱抗冠状病毒药物研发开辟了新路径。
尽管新冠大流行阶段已结束,但新冠病毒的持续变异仍对全球公共卫生安全构成潜在威胁,奥密克戎等变异株的频繁出现,使得研发兼具预防与治疗效果、不易受变异影响的广谱抗病毒药物成为当前科研领域的迫切需求。在抗病毒药物体系中,大环肽分子凭借独特优势脱颖而出——相较于抗体药物和小分子药物,它兼具生产成本低、结构多样性丰富、生物活性强、目标特异性高、稳定性好及可改造性强等特点,已成为近年来抗病毒药物研发的重点方向。
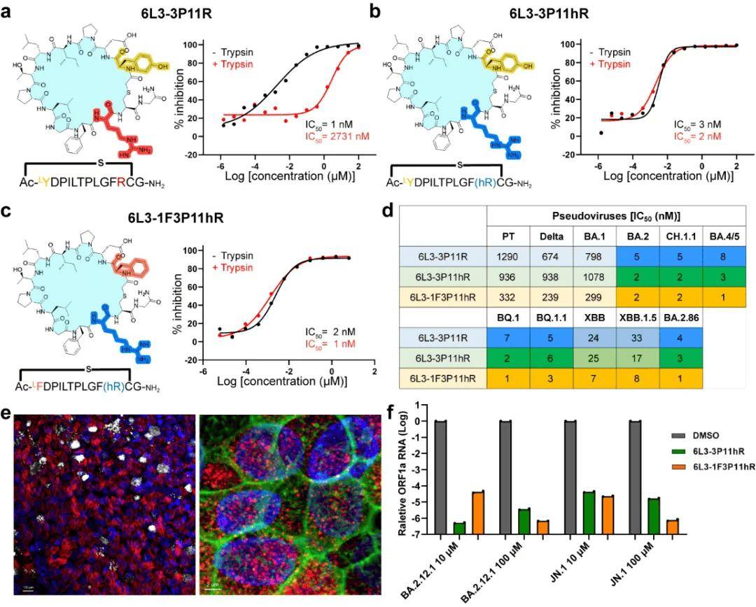
针对这一需求,本研究以新冠病毒刺突蛋白(spike, S)的受体结合区域(Receptor binding domain,RBD)为核心靶标,进行大环肽抑制剂的系统性筛选工作,成功获得了一种具有高效抗病毒活性的大环肽6L3-3P11K。实验证实,该大环肽能够有效抑制多种SARS-CoV-2变异株的复制,为广谱抗病毒奠定了基础。
结构生物学研究进一步揭示了其抗病毒机制:6L3-3P11K可特异性结合在S蛋白三聚体中保守的非受体结合部位,并形成同源三聚体结构,将S蛋白三聚体牢牢锁定于“闭合”构象,从而阻断S蛋白与ACE2受体的结合,从源头抑制病毒入侵。基于这一机制,研究团队对该大环肽进行定向改造,进一步获得了具有热稳定性与胰蛋白酶抗性的大环肽6L3-1F3P11hR。

▲
图1 6L3-3P11K与原型株(PT)及BA.2.75 SARS-CoV-2刺突蛋白结合的复合物结构

▲图2 6L3-3P11hR与6L3-1F3P11hR的体外抗病毒活性(细胞和人鼻类器官水平)
体外实验中,6L3-3P11hR与6L3-1F3P11hR在细胞和人鼻类器官水平均展现出优异的抗病毒活性,能够有效抑制病毒增殖。更为关键的是,在K18-hACE2转基因小鼠攻毒模型中,经鼻腔给药后,6L3-1F3P11hR表现出显著的预防与治疗双重效果。值得注意的是,低剂量环肽6L3-1F3P11hR预防性给药后,能显著降低小鼠鼻甲与肺组织中的病毒RNA载量及感染性病毒滴度,且小鼠组织病理学评分显著改善,肺部病理变化也明显减轻,在动物模型表现出比口服给药Nirmatrelvir(Paxlovid核心抗病毒成分)更好的抗病毒效果。本研究不仅为新冠疫情防控提供了候选药物,更为大环类广谱抗冠状病毒药物的设计与改造提供了重要理论参考和技术支撑。

▲
图3 6L3-1F3P11hR在K18-hACE2转基因小鼠模型中能有效预防SARS-CoV-2感染
广州国家实验室王敏副研究员,实习生杨金月,山东大学博士生谭亚红、香港大学袁硕峰教授、美国国家癌症研究所癌症研究中心史国利博士为本文共同第一作者,广州国家实验室施一研究员,山东大学尹贻贞教授、香港大学陈福和教授和北京生命科技研究院侯宏卫研究员为共同通讯作者。本研究得到了国家自然科学基金、北京生命科技研究院项目、广州国家实验室专项项目等的支持。