导语
癌症患者家庭照顾者由于照顾工作的烦琐及较重照护负担使家庭照顾者身心俱疲。“生命之树”集体叙事技术可以使家庭照顾者循序渐进地讲述自己的故事,并帮助处于同样困境的人,这种帮助他人的行为能够使家庭照顾者持续产生希望,减少预期性悲伤,提高生活质量。
Part.01
方 法
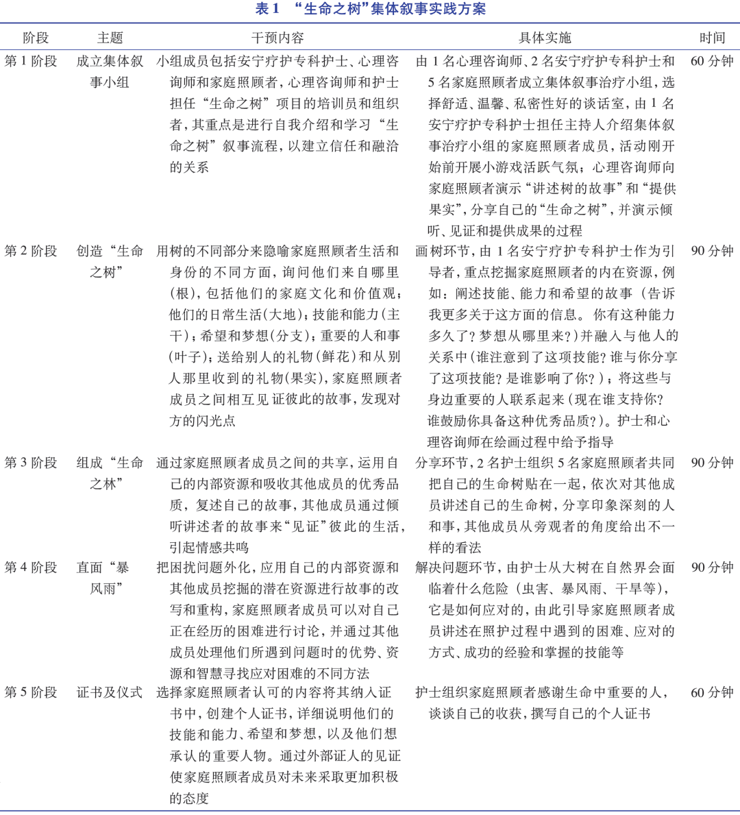
选取乌鲁木齐市某三级甲等肿瘤专科医院2023年1月—6月接受安宁疗护的终末期癌症患者家庭照顾者76例作为研究对象,随机分为对照组( n=37)和实验组( n=39)。对照组采用常规入院宣教及心理护理,实验组在对照组的基础上采用“生命之树”集体叙事实践。 “生命之树”是以树为隐喻,让参与者讲述和分享他们生活中的故事。“生命之树”技术已经过循证检验其有效性,本研究应用Casdagli等的“生命之树”项目,分5个阶段进行干预。分别在住院第3天、第5天、第7天,分3次完成5个阶段。具体内容见表1。

Part.02
结 果
干预后,实验组Herth希望量表和生命威胁性疾病家庭照顾者生存质量量表得分均高于对照组,预期性悲伤量表评分低于对照组,组间比较差异均具有统计学意义( P<0.05)。
Part.03
结 论
“生命之树”集体叙事实践可以有效降低家庭照顾者的预期性悲伤,有利于提高家庭照顾者的希望水平及生活质量。